校属各单位:
根据湖南省农业农村厅办公室《关于开展2019-2021年度全国农牧渔业丰收奖申报工作的通知》要求,现对今年会何福林申报的项目《生姜姜瘟病绿色防控关键技术创新示范与应用》进行公示三天(4月25日至27日),如有异议,请在公示期内到科技处实名进行反映。

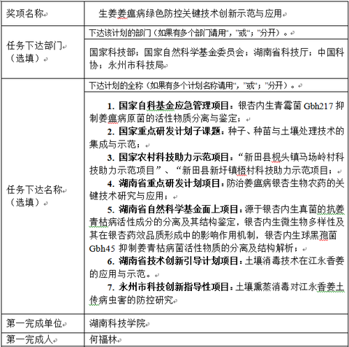
该项目的成果针对姜瘟病危害严重且无有效防控方法的现状,筛选到有自主知识产权的对姜瘟病有显著防效的银杏内生真菌球黑孢菌,分离并鉴定了其主要活性物质。将该生防菌株联合土壤熏蒸技术,建立了以新型生防菌剂为核心的姜瘟病绿色防控技术体系,在湖南永州双牌县、江永县、江华县、零陵区、冷水滩区等地开展了大面积应用示范。项目申请发明专利6项,获授权3项;制定企业技术规程1个;发表论文4篇;举办培训班20余次,培训农技人员260余人次,培训农民5000余人次。该技术累计应用面积近10万亩,产生直接经济效益超10亿元,减少农业生产成本25%以上,实现了农民增产增收、科技振兴乡村、产业绿色发展的三赢局面。
科技处
2022年4月25日